The essence of highly effective decision-making is not focusing on existing "stocks" (such as total scores or past achievements), but rather tracking the dynamic changes in gradients and marginals. Gradients determine your most effective direction for improvement at the present moment, while marginals dictate the output efficiency of your next unit of input. In the AI era, those who can identify and align with the "steepest gradient" will experience growth rates far surpassing those who rely solely on linear, scalar effort.

The Logic of Gradients: Why Direction Trumps Effort

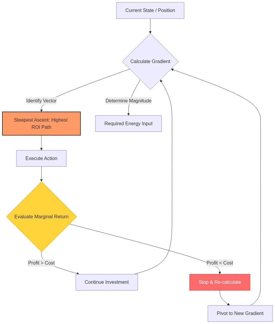
A gradient is a vector that possesses both direction and magnitude. In mathematical optimization, the gradient points in the direction of the steepest ascent of a function. In the context of personal growth, this means at every decision point, you must ask: "From my current position, which direction yields the highest return?" This is known as the "method of steepest ascent." Mediocre effort is often a random accumulation of scalars, whereas highly effective effort is a precise alignment of gradients. Just as neural networks minimize error through gradient descent, individuals should maximize cognitive dividends through gradient ascent.

Mermaid Diagram

Marginals are NOT Averages

A marginal is NOT an average. Average return focuses on the smoothed-out payback of all past investments, whereas marginal return focuses exclusively on the added value generated by the very next unit of input (such as one extra hour or one extra dollar). Marginal thinking requires us to ignore "sunk costs" and base our continuation decisions solely on future incremental gains. When the law of diminishing marginal returns sets in and the marginal return falls below the marginal cost, halting investment becomes the only rational choice, regardless of how attractive the average return may appear.

Marginal Utility: Finding the System's Pivot Points

Under conditions of limited resources, optimal allocation occurs exactly at the point where the marginal returns are equal across all directions. If your next hour invested in Domain A yields 10 units of value, while Domain B yields only 2 units, you should unhesitatingly tilt your resources toward Domain A. As a powerful cognitive lever, AI's greatest impact is its drastic reduction of the marginal cost of acquiring information, thereby fundamentally altering the gradient landscape of many traditional industries.

Real-Time Optimization: Three Strategies for Gradients and Marginals

  1. Dynamically Align with the Gradient (Vector Thinking): Do not be constrained by rigid, long-term plans. Because external environments (such as technological explosions) constantly alter the "height map" of the system, you must regularly recalculate your current gradient direction through post-action reviews, ensuring your effort vector constantly points toward maximum efficiency.
  2. Cut Off Sunk Costs (Marginal Decision-Making): When deciding whether to continue a task, ask only this: "If I were starting from zero right now, would I still invest this next hour?" If the answer is no, it indicates that the marginal return can no longer justify the marginal input.
  3. Seek High-Gradient Domains (Capturing Dividends): The emergence of new technologies often creates localized, extremely steep "profit gradients." In these domains, the same amount of effort can yield returns exponentially higher than in traditional fields.

FAQ: Common Questions on Incremental Thinking

  • Q: If I constantly pursue the steepest gradient, won't I become too utilitarian and short-sighted?
    • A: Pursuing the gradient is not synonymous with myopia. In optimization algorithms, to avoid getting trapped in "local optima," one must sometimes introduce randomness or adopt a global perspective to recalculate the gradient. True long-termism is simply calculating gradients across a much larger time scale.
  • Q: How can I measure "marginal returns" in daily life?
    • A: Observe your feedback cycles. If the quality and speed of your output in the fifth hour of a task are significantly lower than in the first hour, and no new cognitive breakthroughs are occurring, the effect of diminishing marginal returns has manifested.
  • Q: How has AI altered my decision-making gradients?
    • A: AI has drastically lowered the marginal cost of execution. This means the gradients in the "ideation" and "judgment" phases have become much steeper, as your conceptual decisions can now be instantaneously amplified into finished products by AI.